2月1日起,這些標準、管理辦法正式實施!

2023-01-31 08:40作者:清時捷科技 
圖片

2月1日即將有以下標準和管理辦法實施

一起來看看吧!



圖片
01

《電子工業廢水處理工程設計標準》(GB51441-2022)

圖片

導讀:2023年1月19日,住房和城鄉建設部網站發布了:關于發布國家標準《電子工業廢水處理工程設計標準》的公告,該標準將于2023年2月1日起實施

現批準《電子工業廢水處理工程設計標準》為國家標準,編號為GB51441-2022,自2023年2月1日起實施。其中,第3.0.9、5.3.1、6.2.4、6.2.5條為強制性條文,必須嚴格執行

獲取附件:附件《電子工業廢水處理工程設計標準》請掃描下方二維碼。


圖片



圖片
02
《城鎮污水排入排水管網許可管理辦法》

圖片

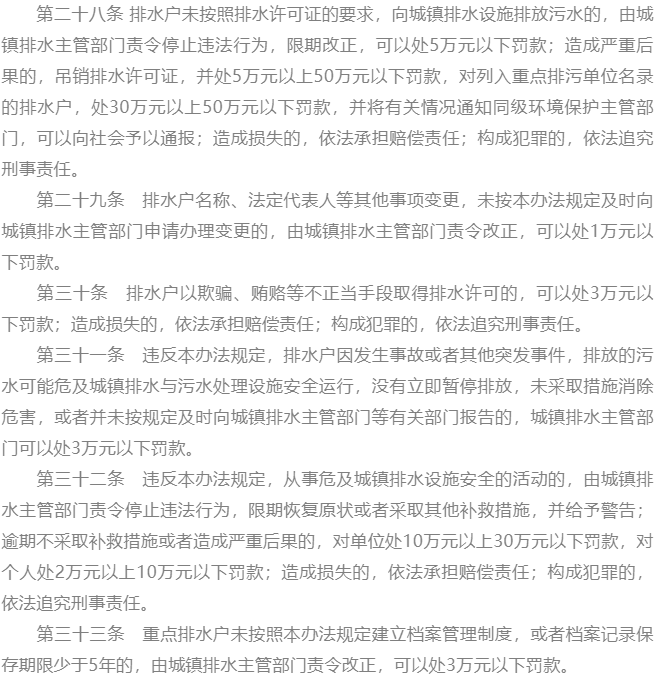
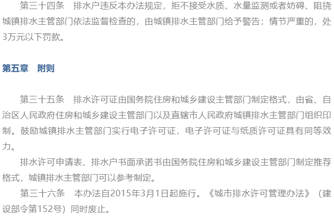
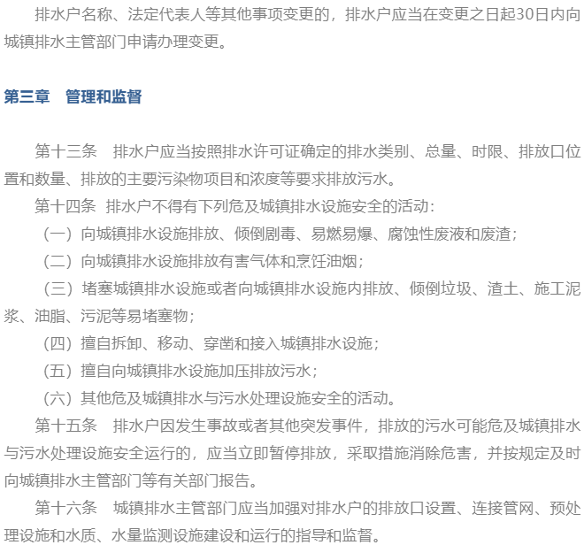
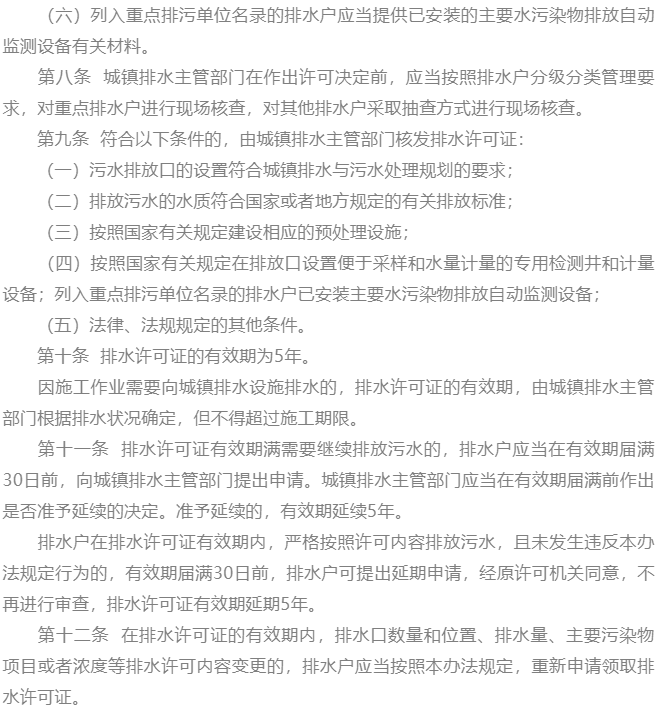
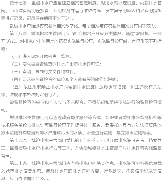
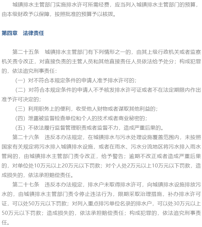
住房和城鄉建設部發布《關于修改<城鎮污水排入排水管網許可管理辦法>的決定》,對《城鎮污水排入排水管網許可管理辦法》(住房和城鄉建設部令第21號)作出修改,進一步對排水戶分級分類管理、優化審批服務、監督管理及法律責任作了明確規定,將于2023年2月1日起施行。以下為“管理辦法”全文。

圖片圖片圖片圖片圖片圖片圖片圖片圖片



圖片
03

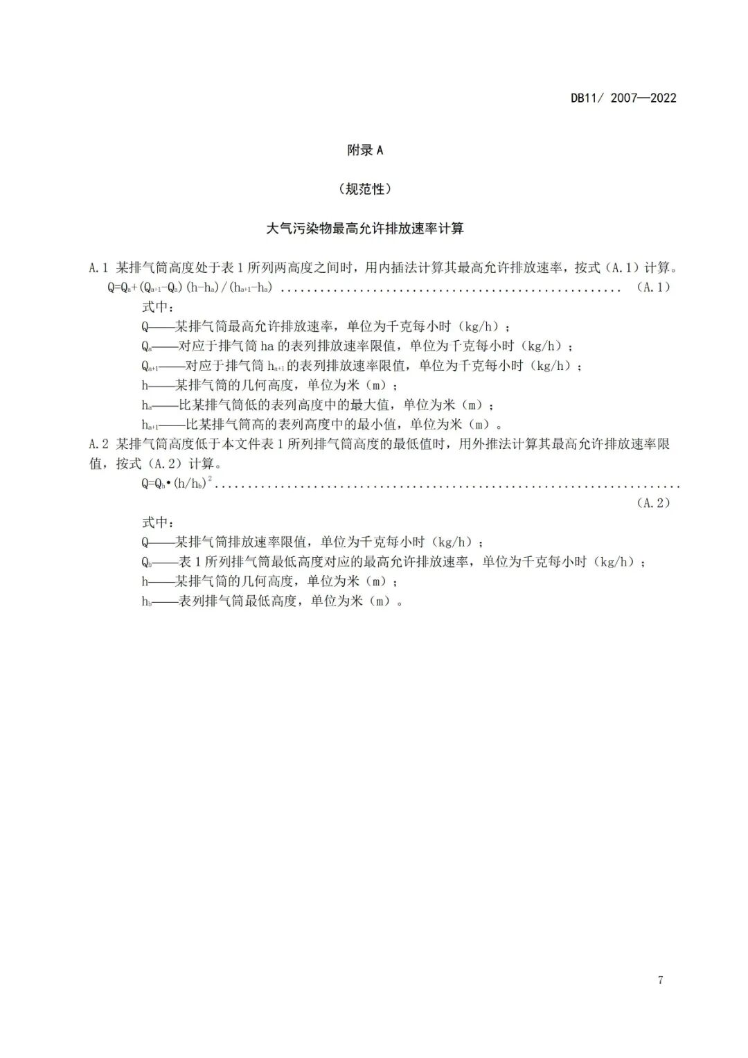
《城鎮污水處理廠大氣污染物排放標準》(DB11/ 2007-2022)

圖片
城鎮污水處理廠是重要的城市基礎設施,與公眾生活關系密切。我市按照以服務人民為中心、滿足周邊公眾對良好空氣質量的訴求為導向、統籌兼顧氨和揮發性有機物(VOCs)等污染物減排的主要思路,研究制定了《城鎮污水處理廠大氣污染物排放標準》(DB11/ 2007-2022,以下簡稱“標準”)2022年8月5日正式發布,2023年2月1日起實施
附件:《城鎮污水處理廠大氣污染物排放標準》(DB11/ 2007-2022)

圖片

圖片

圖片

圖片

圖片

圖片

圖片

圖片

圖片

圖片

圖片






免責聲明

本文僅供分享不作商業用途,版權歸原作者和原出處所有。如原版權所有者不同意轉載的,請及時聯系我們,謝謝!


1

END

1

往期推薦

清時捷場景化檢測新品上線

污水廠需要監測哪些指標?

水廠如何實現理想的水質管理和供水保障?

杜絕二次供水水質污染,在線監測必不可少!




掃碼關注我們



圖片

微信號 | sinsche-com

聯系熱線|400-660-7869

讓檢驗蘊含思想 為客戶創造價值


深圳市清時捷科技有限公司
水質分析儀器設備
     

讓檢驗蘊含思想
為客戶創造價值


——————————————————————————————————
400-660-7869
——————————————————————————————————
sinsche@sinsche.com
深圳市龍華區龍華街道清泉路硅谷大院T3棟4-5樓
ABUIABACGAAghIPl0wUo57K67AYwggI4ggI

關注清時捷微信公眾號

了解更多產品資訊

ABUIABACGAAghIPl0wUo57K67AYwggI4ggI

儀器信息網

了解更多產品資訊